Overview

The PAC lighting system was originally configured as "dimmer per circuit" with 86 dimmers and 86 branch circuits distributed throughout the theatre.  The dimmers are housed in a rack located in an electrical room off stage left.  Each branch circuit has a capacity of 20 Amps (2400 Watts).   In 2023 a plan was developed to slowly phase out the need for the dimmers by transitioning to LED type theatrical lighting fixtures.  Some circuits will be removed from the dimming system and replaced with DMX controlled relays to provide power to the LED fixtures.  This will be documented here as the work is completed.

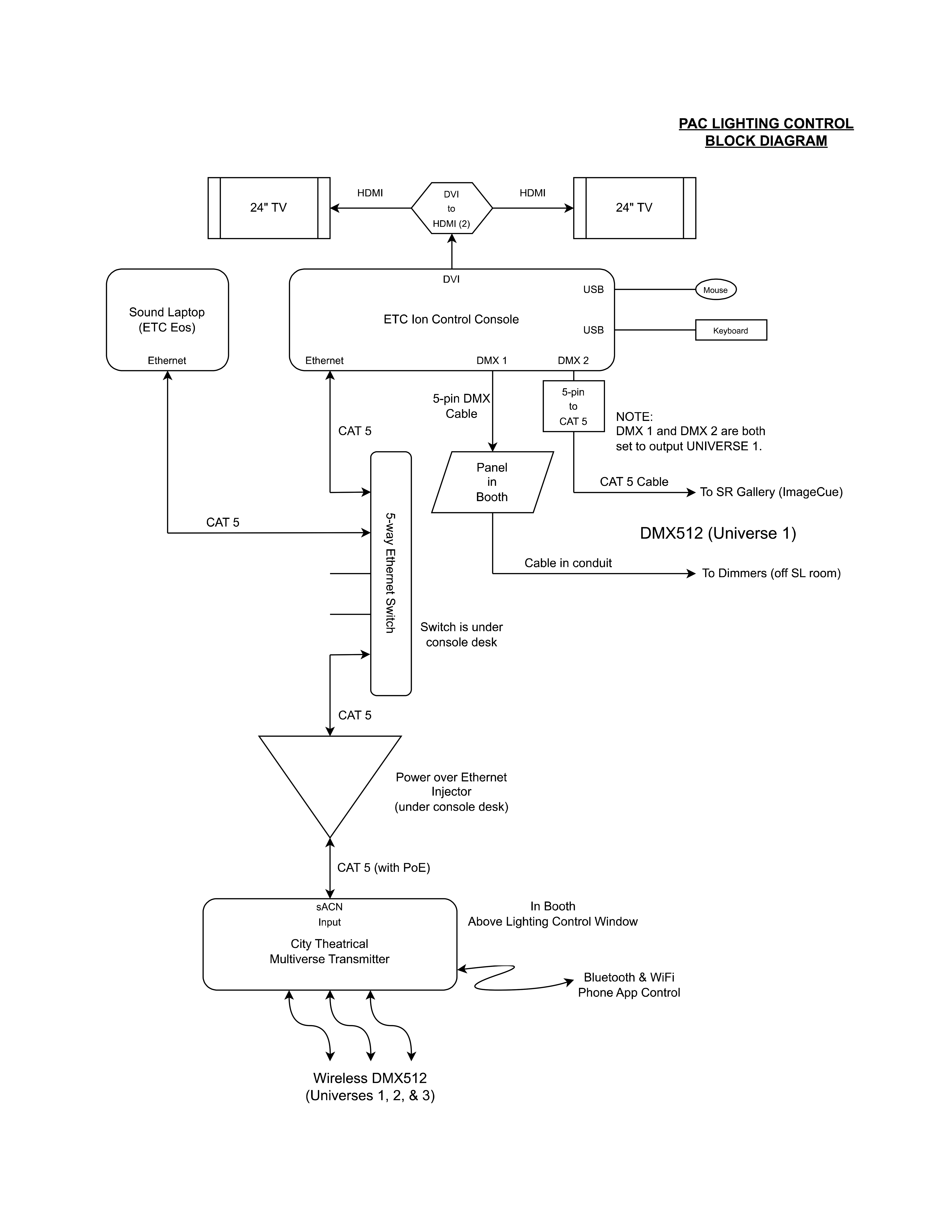
Lighting Control

The main lighting control console for the PAC is an ETC Ion (Legacy).  This console's hardware is no longer supported and software updates are not possible after version 2.9 (current version installed).  The console provides both DMX512 and Artnet/sACN control data streams.  The existing dimmers are controlled via DMX512.  In 2023 a wireless "Multiverse" Transmitter was installed. The transmitter provides wireless output of Universe's 1, 2, and 3.  The new ETC ColorSouce V fixtures are configured to use the "Multiverse" wireless system.  A block diagram of the lighting control system is below:

Block Diagram

ETC Ion Operations Manual v2.7     City Theatrical Multiverse Transmitter

Circuits and Dimming

The lighting system is currently configured as "dimmer per circuit" with 86 individual circuits and dimmers.  The link below lists the circuits/dimmers with their location in the theatre and notes about their current condition.

PAC Circuit-Dimmer Schedule

The dimmers are from Electronics Diversified Inc (EDI), no longer in business.  The dimmers and associated control module are obsolete.

EDI Dimmer Rack Manual     EDI 2.4kw Dimmer Module

Design Aids

This section is in the process of updating with Vectorworks Spotlight information.

Electricity Basics

The three most basic components of electricity are voltage, current, and resistance.

  • VOLTAGE is like the pressure that pushes water through the hose. It is measured in volts (V).
  • CURRENT is like the diameter of the hose. The wider it is, the more water will flow through. It is measured in amps (I or A).
  • RESISTANCE is like sand in the hose that slows down the water flow. It is measured in ohms (R or Ω).
an image showing voltage, current, and resistance using a water hose as an analogy

Voltage, current, and resistance are all related. If you change one of them in a circuit, the others will change, too. Specifically, voltage is equal to current multiplied by resistance (V = I x R). Thinking about water, if you add sand into the hose and keep the pressure the same, it’s like reducing the diameter of the hose… less water will flow.

Wattage is the term used to describe how much power a device like a light bulb consumes.  Wattage is equal to the current multiplied by the voltage (W = V x I).  This is important because devices like dimmers in a theatre can only handle a limited amount of power.